关于2026年春季学期韩国釜山外国语大学“3.5+0.5+2”本硕合作项目的报名通知
初审:吴佳燕 复审:李孜 终审:董燕
为满足学生出国留学攻读硕士学位需求,提升学生国际视野和全球竞争力,根据我校与韩国釜山外国语大学签订的学术合作交流协议,现启动2026年春季学期韩国釜山外国语大学“3.5+0.5+2”本硕合作项目学生推荐工作。具体事项通知如下:
一、项目介绍
(一)项目名称:韩国釜山外国语大学3.5+0.5+2本硕合作项目
项目内容:学生于2026年春季学期以交换生身份赴该校进行本科阶段学习,期间韩方学费全免;在获得我校本科毕业证和学位证后,继续进入该校硕士课程学习。硕士阶段第一学期学费全额减免,其余三学期学费减免不低于50%。
(二)学校简介
韩国釜山外国语大学成立于1982年,坐落于韩国第二大城市釜山,是一所国策型综合大学,在韩国外国语大学中排名第二,为韩国教育部认证的外国留学生招生管理认证大学。学校下设5个学院、4个研究生院和3个研究所,其中韩国语教育专业及中韩MTI硕士专业在韩国排名前五。
学校开设17个外语类本科专业,涵盖泰语、英语、日语、马来语、印尼语、法语、德语、意大利语、俄语、西班牙语等多个语种。新校区位于釜山金井山森林公园旁,宿舍设施完备,配备洗衣房、健身房、便利店及餐厅,生活环境优良。
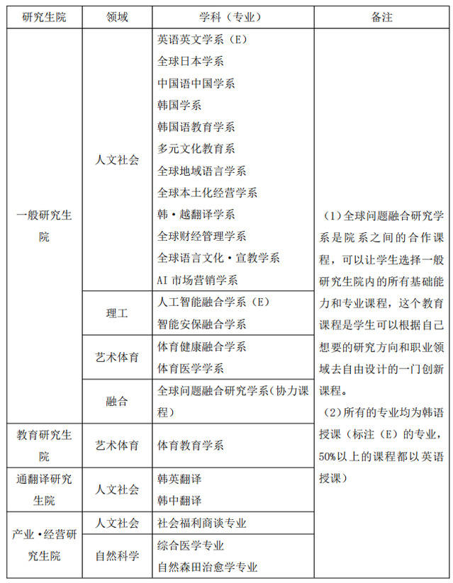
(三)硕士专业设置


(四)硕士课程费用(参照2025年秋季标准,2026年秋季可能微调)

(五)硕士阶段奖学金

二、申报条件
1.我校2026届毕业生,专业不限,名额共3人;
2.学业表现良好,无不及格科目;
3.遵守法律法规及校纪校规,无违规违纪记录;
4.身心健康,具备良好的环境适应与独立生活能力;
5.具备一定韩语基础(TOPIK1-2级)或英语授课接受能力(雅思5.5或相当水平)。
三、申请流程
1.校内报名:学生在【我的珠科】上进行线上报名。报名时间为即日起至2025年11月23日。
2.校内初审:国际交流与合作处协同相关部门审核学生资料,并确定拟推荐学生名单。
3.校级复审:学校对拟推荐学生名单及材料进行复审、公示。
4.学校推荐:学校将拟推荐学生名单推荐至韩国釜山外国语大学。
5.韩国釜山外国语大学校方报名及录取:我校拟推荐学生需同时向韩国釜山外国语大学提交相关申请材料。最终录取结果以釜山外国语大学的录取通知为准。
四、校内报名流程
学生登录“我的珠科”APP,进入“学生服务”板块,选择“学生赴国(境)外留学申请”,按要求填写相关信息,上传成绩单、外语水平证明文件、家长同意函。提交后,依次送审至学院学工办主任、学院负责人、国际交流与合作处审核。
五、咨询方式
国际交流与合作处崔老师:0756-7626201
附件:2025年秋季学期釜山外国语大学研究生外国人招生简章.pdf(参考)
国际交流与合作处
2025年11月18日
